27. Okt 2024
Trimmer einstellen – leicht gemacht
Bernd schädler
Welcher Elektroniker kennt nicht das Problem? Die Augen auf dem Multimeter, die Prüfspitze mit einer Hand tief in der Schaltung vergraben und in der anderen Hand ein kleiner Schraubendreher, um ein Trimmpoti abzustimmen.
Ruckzuck ist der Schraubendreher abgerutscht und die nervige Prozedur beginnt neu!
Zur Abhilfe hier ein kleiner Tipp der nichts kostet und sich (in meiner Praxis) schon oft bewährt hat. Einfach über den Schraubendreher ein kleines Stück einer Hülse aus Metall oder Kunststoff (möglichst starr) stecken, so daß die Klinge leicht darin versinkt.


Soll die Hülse nicht abnehmbar sein hilft sicher ein Stück Schrumpfschlauch!
Folge: Der Schraubendreher kann nicht mehr abrutschen, die Trimmerschraube „taucht“ leicht in die Hülse mit der Klinge ein und wird auf Position gehalten!
15. März 2024
Lötplatz – Assistent

So macht Löten noch mehr Spass
Wer sich intensiv mit Elektronik auseinandersetzt, greift häufig zum Lötkolben. Um die Gesundheit zu schonen, wird gerne ein Lötdampf-Absauger benutzt (Bsp: hier). Man vermeidet so eine Bindehautentzündung oder Lungenprobleme, Allergien etc. Nicht umsonst wird inzwischen meist bleifreies Lötzinn verwendet (Lötzinn bleifrei). Für viele Arbeitsbereiche ist es sogar verpflichtend geworden: DGUV
Der Lötplatz-Assistent organisiert diesen Arbeitsbereich des Elektronikers und bietet eine Reihe von Nutzen:
- Der Lötdampf-Absauger wird automatisch ein- und ausgeschaltet. Die Dauer ist einstellbar. So erspart man sich Ein-/Ausschalten des Absaugers von Hand, oder ein dauerndes, nerviges Hintergrundgeräusch.
- Der Absauger läuft los, sobald der Lötkolben aus dem Halter genommen wird und läuft dann für die Dauer der eingestellten Zeit. Wird er wieder abgestellt, so läuft er nochmals an und beseitigt die herum irrenden Feinstaubteilchen und Reste von Kolophoniumdampf. Es gibt (s.u.) drei sinnvolle Betriebsarten.
- Der Lötkolben wird ausgeschaltet, wenn du ihn mal vergisst. Diese Funktion kann auch zum „auto-standby-and-off“ erweitert werden. D.h.: Wenn der Lötkolben für eine bestimmte Zeit nicht genutzt wurde, schaltet er sich von selbst aus. Das erhöht auch die Lebensdauer der Lötspitze signifikant. Dazu wird unser System in einen bestehenden „Home-Assistant“ (kostenfrei hier zu haben: HA) integriert. Es kann aber auch genauso gut ohne HA laufen.
- Der Lötplatz-Assistent ist bei meinem Mustergerät in den „Home-Assistant“ eingebettet, kann aber auch von jeder anderen Web-Umgebung aus bedient werden, auch von mobilen Geräten.
- Wie lange die Lötstation in Betrieb ist, zeigt der Lötplatz-Assistent bei der im Home-Assistant an. So weis man rechtzeitig, wann eine neue Lötspitze fällig wird. Sogar einen automatisierten Hinweis kann man einrichten und z.B. auf das Mobil-telefon schicken lassen, wenn man nachbestellen sollte.
- Genau so kann man auch eine Automatisierung im Home Assistant einrichten, um die Standzeit des Aktivkohlefilters zu überwachen, das im Lötdampf-Absauger regelmässig gewechselt werden sollte.
- Energieverbrauch und momentan aufgenommene Leistung werden angezeigt. Das ist mir persönlich wichtig, weil ich meine Werkstatt mit selbst erzeugtem Solarstrom betreibe.
Blockschaltbild

Das Blockschaltbild gibt einen Überblick. Ein Shelly 1PM Modul liegt direkt am Netzeingang. Davor befinden sich noch eine Sicherung und ein Funkentstörglied. Dieses Modul ist der Hauptschalter des Lötplatz – Assistenten. Es gibt auch einen Anschluss für einen Ein-/Aus-Taster direkt am Shelly 1PM. Diesen habe ich für das Mustergerät genutzt, falls ich mal das Mobiltelefon nicht in der Tasche habe.
An dieser Stelle möchte ich den Hinweis nicht versäumen, dass wir hier direkt mit Netzspannung 230 V~ arbeiten. Wer sich also nicht perfekt auskennt und ganz genau weis, was sie/ er tut, der lässt bitte die Finger davon und bringt sich nicht in Gefahr. Dann lässt man den Teil der Schaltung, der mit dem Stromnetz in Verbindung steht, von einer fachlich versierten Person ausführen. Es bleibt immer noch einige Arbeit auf der Schwachstromseite, z.B. Aufbau des Timers, Sensoranschluss etc.
Am Blockschaltbild sieht man, dass der Lötkolben und Lüfter über den Shelly 1PM ein – und ausgeschaltet werden. Für den Absauglüfter gibt es ein separates Relais, wie wir es zum Beispiel aus Arduino – oder Raspberry – Umfeld kennen. Achte bitte unbedingt darauf, dass dieses Relais für Netzspannung 230 V~ geeignet ist. Dieses hier zum Beispiel : Relais 230V~
Funktionsbeschreibung
Kern der Schaltung ist ein simpler „obstacle avoidance“ – Sensor. So etwas benutzt man z.B. bei kleinen Spielzeugautos, die Hindernisse erkennen, um automatisch eine andere Richtung einzuschlagen. In unserem Fall ist es der Sensor KY-032 von AZ-Delivery Der Sensor sendet mit einer LED IR-Licht aus, die IR-Fotodiode daneben empfängt das reflektierte Licht und liefert eine Fotospannung. Mit dem Komparator LM 393 wird diese Spannung gegen einen Wert verglichen, den man mit dem kleinen blauen Poti auf der Platine einstellen kann. So bestimmt man, bei welcher Distanz der Sensor sein Signal für „Vorsicht Hindernis“ setzen soll. Mehr steckt nicht dahinter – und das reicht auch, um den Lötkolben in der Halterung zu erkennen.
Der Rest ist denkbar einfach. Wenn der Sensor erkennt, dass der Lötkolben ent-nommen wurde, läuft sein Signal über ein Differenzierglied (siehe Schaltbild des Timers weiter unten) und stößt den Timer an. Dessen Ausgang geht auf „HIGH“, das Relais schaltet den Lüfter ein. Nach Ablauf der voreingestellten Zeit (max. 30s bei der gewählten Dimensionierung) schaltet er wieder aus. Das entspricht meiner Erfahrung und Arbeitsweise. Meistens dauern meine Lötvorgänge 10 – 20 s.
Kommt der Lötkolben wieder zurück in den Halter und war die Zeit bereits abgelaufen, dann läuft
Kommt der Lötkolben zurück in den Halter und war die Zeit schon abgelaufen, dann läuft der Lüfter nochmal für die eingestellte Zeit und die Luft ist wieder sauber.
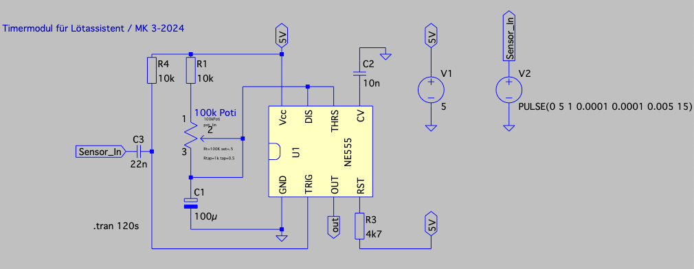
Schaltung des Timers
Das folgende Bild zeigt die Schaltung des Timers im Detail. Es wird der Klassiker NE555 genutzt.

Das Sensorsignal kommt über den Anschluss „Sensor_In“ zum Kondensator C3, der mit dem Widerstand R4 ein Differenzierglied darstellt. Das differenzierte Signal gelangt zum TRIG – Eingang des NE555 und startet damit den Timer. Dessen Ausgangssignal „OUT“ an Pin 3 geht auf „HIGH“, womit das Relais den Lüfter startet.
Die eingestellte Zeit wird über R1, das 100k Poti und C1 bestimmt. Die folgende Signaldarstellung zeigt oben die Einschaltperiode des Lüfters und unten den jeweiligen „Spike“ des Sensors.

Hardware
Die Timerschaltung findet auf einer kleinen Lochrasterplatine Platz. Sie wird mit 5V betrieben. Es gibt kaum etwas zu beachten. Doch können Störungen durch Netzeinstreuungen den Lüfter unmotiviert anlaufen lassen. Bei meinem Mustergerät habe ich parallel zur Steckdose des Lüfters einen 0,1 µF Kondensator / 1.000V ~ platziert und die Zuleitung des Lüfters mit einem Ferritkernmantel-Entstörpaket „ruhig gestellt“. Seither läuft der Betrieb völlig problemlos. Ohne diese Maßnahme lief der Lüfter gelegentlich an, obwohl ich gar nicht mit Löten beschäftigt war.


Wie wird nun der Sensor „verpackt“ und wie montierst du ihn in die Nähe deines Lötkolbens? Hierfür ist mir eine beson-ders designpreisverdächtige Lösung gelungen, die ich meinen Lesern auf keinen Fall vorenthalten möchte. Man beachte die subtile Farbabstimmung und das umweltfreundliche Recycling einer Spraydosenabdeckung und eines Rohrendstückes, die sich zu diesem großartigen Ensemble vereinigen. Kommentare dazu sind überflüssig. Aber es funktioniert ganz wunderbar.
Praktischer Einsatz
Grundsätzlich nutze ich drei Betriebsarten:
- Der Standardbetrieb sieht so aus, dass ich eine Zeit einstelle, die etwas kürzer ist, als ich sie für eine Lötarbeit erwarte. Z.B.: 10 s löten mit Absaugbelüftung, dann noch etwas nachbessern, dann den Lötkolben zurück und der Lüfter läuft nochmal weitere 10s und beseitigt Feinstaub, störende Gerüche etc.
- Es gibt Arbeiten, bei denen ich den Lüfter doch noch mal aktivieren möchte, weil’s gerade ganz arg dampft. Kein Problem, denn eine Handbewegung in Richtung des Sensors reicht völlig aus, um den Timer nochmal zu starten. Das lässt sich beliebig oft wiederholen. Bitte, probiere die Empfindlichkeitseinstellung (blaues Poti) aus und finde heraus, was für dich die beste Einstellung ist. Wenn der Lüfter noch läuft, während du den Lötkolben zurück stellst, dann läuft er nicht noch einmal nach. Also dabei „kein Nachtriggern“. Anders als in Fall 1. „Nachtriggern per Handgeste“ funktioniert immer.
- Die dritte Möglichkeit: Du hättest es gerne, dass der Lüfter während des ganzen Lötvorganges läuft und danach nicht noch einmal neu startet. Auch das ist kein Problem. Du stellst die Zeit einfach so ein, dass der Lüfter immer noch läuft, wenn du den Lötkolben wieder abstellst. Dann „läuft die Uhr ab“ und fertig. Es gibt dann kein „Nachlaufen“ mehr. Wie in Fall 2: Kein Nachtriggern.
Sollte dir meine Wahl der Zeiten nicht zusagen, so kannst du z.B. noch einen Schal-ter vorsehen, mit dem du noch einen weiteren Kondensator von 100 µF (als Beispiel) parallel zu C1 schalten kannst, wenn du bspw. bis zu 60s Laufzeit haben möchtest.

Fazit
Vom eingangs gezeigten Foto des Gerätes ist im Grunde genommen nur der kleinste Teil, unten rechts interessant. Die Anzeigeinstrumente, Buchsen usw. gehören zu Stromversorgungen, die ich für meine Versuche am Lötplatz haben möchte.
Unten rechts ist der Taster zu sehen, mit dem der Shelly 1PM eingeschaltet wird und du siehst die Skala der Timer-Einstellung. Mehr braucht es nicht. Die Größe des fertigen Gerätes wird durch die Steckdosen bestimmt. Es kann also noch deutlich kompakter ausfallen, als hier zu sehen, wenn die Grundfunktionen ausreichen.
Anwender des Home Assistent sind mit den Funktionen dieses riesigen Sofware-Frameworks sicher grundsätzlich vertraut. Dennoch ein Wort zu dem „virtuellen Betriebsstundenzähler“, den ich ansprach. Hierfür verwende ich eine „Helfer“-Funktion, um eine Entität mit dem Merkmal „counter“ zu erstellen. Eine Automatisierung, die stündlich getriggert wird, inkrementiert diesen Counter.
Erfahrungsaustausch erbeten
Hast du dieses Projekt nachgebaut und eigene Ideen eingebracht? Lass mich davon wissen und schreibe mir gerne eine Mail mit deinen Ideen und Anregungen – siehe „Kontakt“. Danke dafür schon jetzt !





